土地编号:MSQ2017-11号
出 让 人:青神县国土资源局
拍卖公司:四川眉山鼎鑫拍卖有限公司
眉山市公共资源交易中心青神县分中心印制
2017年11月
目录
第一章国有建设用地使用权拍卖出让公告... 2
第二章国有建设用地使用权拍卖出让须知... 5
第三章规划意见书及红线图... 17
第四章国有建设用地使用权竞买申请格式... 21
一、国有建设用地使用权竞买申请书(样本)... 21
二、授权委托书(样本)... 22
三、国有建设用地使用权竞买资格证(样本)... 23
四、联合竞买协议书(样本)... 24
第五章国有建设用地使用权拍卖成交确认书(样本)... 25
第六章拍卖佣金支付协议(样本)... 25
第七章国有建设用地使用权出让合同(样本)... 27
第一章国有建设用地使用权拍卖出让公告
根据《中华人民共和国土地管理法》和中华人民共和国国土资源部第39号令关于《招标拍卖挂牌出让国有建设用地使用权的规定》,经青神县人民政府批准,受青神县国土资源局委托,青神县公共资源交易中心以拍卖方式出让1宗国有建设用地使用权。现将有关事项公告如下:
一、拍卖出让地块的基本情况及规划指标要求
编号 |
土地 位置 |
土地 面积 |
规划建设用地性质
|
使用年限 |
规划指标要求 |
出让方式 |
拍卖起始价 |
竞买保证金 |
建筑 密度 |
建筑控制高度 |
绿地率 |
容积率 |
MSQ2017-11 |
竹艺大道以西 |
约50亩 |
商业服务业设施用地 |
商业40年 |
≤40% |
≤45米 |
≥10% |
1-3 |
拍卖 |
8000万元 |
4000万元 |
注:以上地块的出让范围以规划部门红线图为准,宗地面积以实测为准,不影响成交价款及价格有效性。
二、竞买人范围
凡中华人民共和国境内外的法人、自然人和其它组织(法律另有规定除外)均可申请参加。申请人可以单独申请也可以联合申请(申请人应具备拍卖出让须知要求的其他条件)。
三、拍卖方式
本次国有建设用地使用权拍卖采用有底价增价拍卖方式,按照价高者得的原则确定竞得人。
四、拍卖文件
本次拍卖出让的详细资料和具体要求见拍卖出让文件。申请人可于2017年11月11日至2017年11月30日在眉山市公共资源交易中心青神县分中心网站(http://www.msggzy.org.cn/FrontQingShen/)土地交易板块获取拍卖出让文件。
五、报名及竞买保证金
申请人可于2017年11月11日至2017年11月30日17时前,在眉山市公共资源交易中心青神县分中心网站进行报名交纳竞买保证金。截止时间为2017年11月30日17时。(以网上银行到达竞买保证金账户为准)
1. 点击【登录眉山市公共资源电子交易服务平台会员系统(青神县公共资源交易网(http://www.msggzy.org.cn/FrontQingShen/)】;
2、点击土地交易公告相关内容;
3、按网页提示内容进行操作(交纳工本费、获取拍卖资料、交纳保证金等)。
网上报名要求竞买人必须有中国农业银行、中国建设银行或中国工商银行的账户并开通网上银行,交纳工本费、竞买保证金都需在眉山市公共资源电子交易服务平台会员系统(青神县公共资源交易网(http://www.msggzy.org.cn/FrontQingShen/)网站上通过网上银行进行支付。若因竞买人操作不当,造成工本费、竞买保证金交纳不成功的,责任自负;竞买人因网络原因无法交纳工本费、竞买保证金的,请及时与我中心联系(38860309)。
六、竞买人申请人须在拍卖会当天即2017年12月1日9时至9时30分提交相关证件的纸质报名资料。通过审查,具备申请条件的,发放《国有建设用地使用权竞买资格确认书》和应价牌。竞买人取得应价牌后方能参加拍卖会。如竞买人交纳保证金后未在2017年12月1日9时30分前到达拍卖现场提交纸质报名资料的,视为自动放弃本次竞买。
七、本次国有建设用地使用权拍卖会定于2017年12月1日10时在青神县公共资源新交易大厅举行(青衣广场旁财富中心三号楼四楼)。
八、详细内容见《国有建设用地使用权拍卖出让竞买须知》
九、联系地址:眉山市公共资源交易中心青神县分中心(青衣广场旁财富中心三号楼四楼)
联 系 人:王女士
联系电话:028—38863909 18990377989
相关标的询:张先生
联系电话:028—38860297
网址:http://www.msggzy.org.cn/FrontQingShen/
二〇一七年十一月十日
第二章国有建设用地使用权拍卖出让须知
根据《中华人民共和国土地管理法》、《中华人民共和国城市房地产管理法》、《中华人民共和国城镇国有土地使用权出让和转让暂行条例》、《招标拍卖挂牌出让国有土地使用权规定》以及《招标拍卖挂牌出让国有土地使用权规范》等有关规定,经青神县人民政府批准,受青神县国土资源局委托,眉山市公共资源交易中心青神县分中心以拍卖方式出让1宗国有建设用地使用权。
一、该宗土地以现状拍卖,地下若有光缆、天燃气、地下水管道等基础设施由竞得者自己负责解决。规划范围内的道路、水、电、气、排污等基础设施建设由竞得者自己负责,设计的相关配套设施,按县规划局出具的《规划意见书》执行。
本次国有建设用地使用权拍卖出让的出让人为青神县国土资源局,组织实施单位为由眉山市公共资源交易中心青神县分中心。
二、本次国有建设用地使用权出让遵循公开、公平、公正和诚实信用原则。
三、出让地块基本情况及规划指标要求
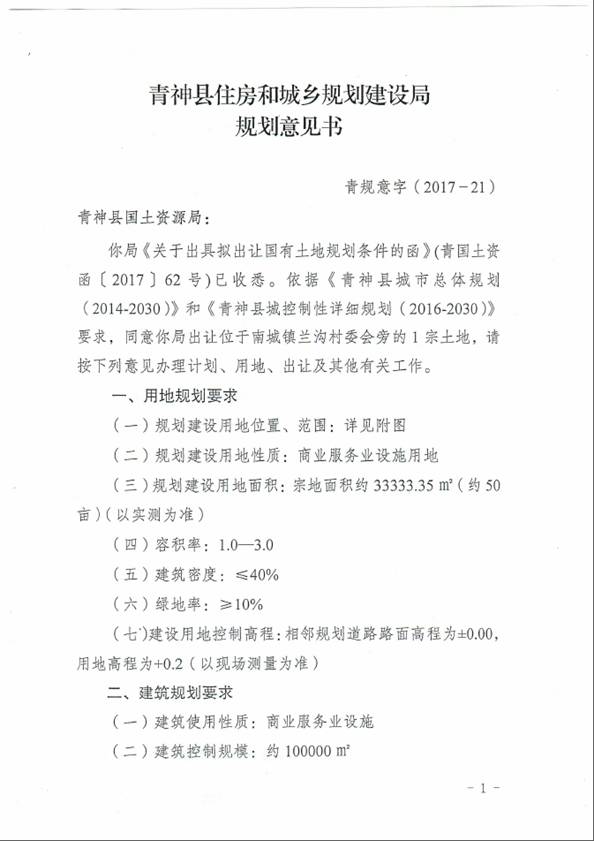
(一)地块编号:MSQ2017-11
(二)地块位置:竹艺大道以西(详见红线图)。
(三)规划建设用地面积:33333.35㎡(约50亩)。
(四)规划建设用地性质:商业服务业设施用地。
(五)出让方式:拍卖。
(六)规划指标及建设要求:
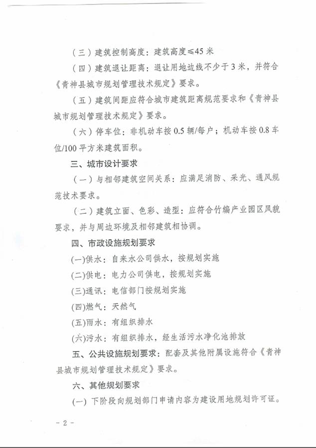
容积率:1-3;规划建筑密度:≤40%;
绿地率:≥10%;建筑控制规模:100000㎡;
建筑控制高度:≤45米。
(七)建筑使用性质:商业服务业设施。
(八)土地使用权出让年限:商业40年。
(九)建筑退界:详见红线图(严格按照青神县住房和城乡规划建设局指标执行)。
(十)拍卖起始价8000万元,竞买保证金4000万元。
(十一)动工及竣工期限:按《国有建设用地使用权出让合同》的规定办理。
(十二)竞得人取得该宗土地后,相关部门协助竞得人取得相关核准。
注:该地块的出让范围以规划部门红线图为准,宗地面积以实测为准,不影响成交价款及价格有效性。
四、竞买资格及要求
(一)中华人民共和国境内外的法人、自然人和其他组织(法律另有规定的除外)均可申请参加,申请人可以联合申请,也可以单独申请。
(二)凡有意竞买者请于2017 年11月11日至2017年11月30日在青神县公共资源交易中心网站上报名、获取拍卖出让文件,于指定账户(建设银行、工商银行或农业银行)在青神县公共资源交易网(http://www.msggzy.org.cn/FrontQingShen/)通过网上银行进行支付交纳竞买保证金。
交纳保证金的截止时间为:2017年11月30日17时(以资金到账为准)。
五、申请和资格审查
(一)拍卖文件取得
申请人可于2017年11月11日至2017年11月30日到眉山市公共资源交易中心青神县分中心网站获取出让文件,具体包括:
1、国有建设用地使用权拍卖出让公告;
2、国有建设用地使用权拍卖出让须知;
3、规划意见书;
4、红线图;
5、国有建设用地使用权拍卖竞买申请书;(样本);
6、授权委托书;(样本)
7、联合竞买协议书(样本)
8、国有建设用地使用权成交确认书;(样本)
9、国有建设用地使用权出让合同;(样本)
10、其他相关文件;
(二)提交申请
竞买人在网上交纳竞买保证金后,眉山市公共资源交易中心青神县分中心将在2017年12月1日9时至9时30分,对竞买人进行纸质报名资料的审查;
1、法人申请的,应提交下列文件:
(1)国有建设用地使用权竞买申请书(原件);
(2)法人单位有效证明文件:企业营业执照副本复印件,加盖公章(核原件);事业单位法人设立批准文件复印件加盖公章(核原件);社团法人社会团体证书复印件加盖公章(核原件);
(3)法定代表人的有效身份证明文件,加盖公章(核原件);
(4)委托他人代为申请和办理相关手续的,须提交法人授权委托书原件(应当列明具体委托事项、权限和期限)及受托人的身份证明文件复印件加盖公章(核原件);
(5)竞买保证金交纳凭证(以网上银行到达竞买保证金帐户为准);
(6)联合竞买的须出具联合竞买协议书;
(7)股份制企业提交董事会决议或股东会决议;
(8)出让文件规定需要提交的其他文件。
2、自然人申请的,应提交下列文件:
(1)国有建设用地使用权竞买申请书(原件);
(2)申请人有效身份证明文件(核原件);
(3)委托他人代为申请和办理相关手续的,须提交法人授权委托书原件(应当列明具体委托事项、权限和期限)及受托人的身份证明文件复印件加盖公章(核原件);
(4)竞买保证金交纳凭证(以网上银行到达竞买保证金帐户为准);
(5)拍卖出让文件规定需要提交的其他文件。
3、其他组织申请的,应提交下列文件:
(1)国有建设用地使用权竞买申请书(原件);
(2)表明该组织合法存在的文件或有效证明(核原件);
(3)表明该组织负责人身份的有效证明文件(核原件);
(4)委托他人代为申请和办理相关手续的,须提交法人授权委托书原件(应当列明具体委托事项、权限和期限)及受托人的身份证明文件复印件加盖公章(核原件);
(5)竞买保证金交纳凭证(以网上银行到达竞买保证金帐户为准);
(6)拍卖出让文件规定需要提交的其他文件。
4、境外申请人申请的,应提交下列文件:
(1)国有建设用地使用权竞买申请书(原件);
(2)境外法人、自然人和其他组织的有效身份证明文件;
(3)委托他人代为申请和办理相关手续的,须提交法人授权委托书原件(应当列明具体委托事项、权限和期限)及受托人的身份证明文件复印件加盖公章(核原件);
(4)竞买保证金交纳凭证(以网上银行到达竞买保证金帐户为准);
(5)拍卖出让文件规定需要提交的其他文件。
5、联合申请的,应提交下列文件:
(1)联合申请各方共同签署的申请书(原件);
(2)联合申请各方的有效身份证明文件(核原件);
(3)联合竞投协议,协议要规定联合各方的权利、义务,并明确签订《国有建设用地使用权出让合同》时的受让人,竞买保证金的交退方式;
(4)委托他人代为申请和办理相关手续的,须提交授权委托书原件(应当列明具体委托事项、权限和期限)及受托人的有效身份证明文件(委托书上需盖申请人的私章或手印);
(5)竞买保证金交纳凭证(以网上银行到达竞买保证金帐户为准);
(6)拍卖出让文件规定需要提交的其他文件。
上述文件中,申请书必须用中文书写,其他文件可以使用其他语言,但必须附中文译本,所有文件的解释以中文译本为准。
(三)资格审查
眉山市公共资源交易中心青神县分中心按文件要求,负责对拍卖出让公告规定的时间内收到的申请资料进行审查。按规定交纳竞买保证金、通过资格审查的,方能取得竞买资格。
经审查,有下列情形之一的,为无效申请:
1、申请人不具备竞买资格的;
2、未按规定交纳竞买保证金的;
3、申请文件不齐全或不符合规定的,联合申请无联合竞买
协议的,股份制企业未提交董事会决议或股东会决议的;
4、委托他人代理,委托文件不齐全或不符合规定的;
5、法律法规规定的其他情形。
(四)确认竞买人资格
眉山市公共资源交易中心青神县分中心将在2017年12月1日9时至9时30分接受报名申请资料,经审查,按规定交纳竞买保证金、具备申请条件的,发给《国有建设用地使用权竞买资格证》和应价牌,竞买人取得应价牌后方能参加拍卖会。
(五)答疑及现场踏勘
拍卖宗地即日起在宗地现场展示,竞买人务必在出让宗地展示期间到实地认真踏勘,详细了解宗地的有关情况,并索取相关资料。地面设施以及地下水、电、气、给排水等地下设施、埋藏物等情况由竞买人自行到相关部门了解核实。该宗地规划范围内的道路、水电气、排污等基础设施建设由竟得人自行负责,设置的相关配套设置,按县规划局出具的《规划意见书》执行。一经报名申请参与竞买,则表示对出让宗地所有现状予以认可。
若规划红线范围内涉及地下文物,由宗地竞得人按现行文物管理有关规定进行办理,所须费用由竞得者承担。
六、起拍价、增加幅度
MSQ2017-11号地块起拍价为人民币捌仟万元整(¥80000000.00),增价幅度由拍卖主持人现场确定。
七、拍卖出让程序
(一)主持人宣布拍卖会开始;
(二)拍卖主持人、记录员、监督人员、公证人员就位;
(三)拍卖主持人宣布参会人员到场情况;
(四)拍卖主持人介绍拍卖地块的位置、面积、用途、使用年限、规划指标要求、建设时间等;
(五)拍卖主持人宣布拍卖宗地的起拍价、增价规则和增价幅度,并明确提示本宗地是否设有底价,设有底价的,出让人应当现场将密封的拍卖底价交给拍卖主持人,拍卖主持人现场开启密封件。
(六)拍卖主持人报出起拍价,宣布竞价开始;
(七)竞买人举牌应价或者报价;
(八)拍卖主持人确认该竞买人应价或者报价后继续竞价;在拍卖过程中,拍卖主持人可根据现场情况调整增价幅度。
(九)拍卖主持人连续三次宣布同一应价或报价而没有人再应价或出价,且该价格不低于底价的,拍卖主持人落槌表示拍卖成交,并宣布最高应价者为竞得人。成交结果对拍卖人、竞得人和出让人均具有法律效力。最高应价或报价低于底价的拍卖主持人宣布拍卖终止。
八、竞价规则
(一)本次拍卖采用有底价增价拍卖方式,按价高者得的原则确定竞得人。
(二)竞买人以举牌方式应价,也可以报价,但报价的加价幅度不得小于拍卖主持人宣布或调整的增价幅度。
(三)本次拍卖设有底价,最后应价未达到底价时,拍卖主持人终止拍卖活动。
九、签订《成交确认书》
确定竞得人后,拍卖人与竞得人当场签订《国有建设用地使用权拍卖成交确认书》。拍卖人或竞得人不按规定签订《国有建设用地使用权拍卖成交确认书》的,应当承担法律责任。竞得人拒绝签订《拍卖成交确认书》也不能对抗拍卖成交结果的法律效力。
十、签订《国有建设用地使用权出让合同》
竞得人于拍卖出让后10日内凭《国有建设用地使用权拍卖成交确认书》与青神县国土资源局签订《国有建设用地使用权出让合同》。
十一、出让结果公布
眉山市公共资源交易中心青神县分中心将在本次国有建设用地使用权拍卖出让活动结束后10个工作日内,在眉山市公共资源交易中心青神县分中心网站上公布本次国有建设用地使用权拍卖出让结果。
十二、成交价款的支付
该宗地成交后3个月内必须缴清全部土地成交总价款。
十三、交地时间
交地时间为2017年12月31日前。
十四、注意事项
(一)竞买人可自行踏勘宗地现场,并对宗地周边基础设施现状认可后自行决定参加竞买,同时在《竞买申请书》上签字确认。
(二)竞买人在网上填写基本信息时,竞买人名称必须与现场报名时提交的报名人名称一致。
(三)申请人须全面阅读有关拍卖出让文件,如有疑问可以在拍卖出让活动开始日以前书面或口头方式向出让人和青神县公共资源交易中心咨询。申请人可到现场踏堪出让地块。申请人一经受理确认后,即视为竞买人对拍卖出让文件及地块现状无异议并全部接受,并对有关承诺承担法律责任。
(四)竞买人一经应价或报价,不可撤回。
(五)本次拍卖出让的宗地面积,以最后实测为准,不影响该宗土地最终成交价款。
(六)申请人竞得土地后,必须在青神县成立具有独立法人资质的公司进行开发建设,且应在申请书中明确新公司的出资构成、成立时间等内容。出让人可以根据拍卖出让结果与竞得人签订《国有建设用地使用权出让合同》,在竞得人按约定办理完新公司注册登记手续后,再与新公司签订《国有建设用地使用权出让合同变更协议》。
(七)竞得人应按照县规划部门,县房地产主管部门的相关规定设计建设和销售。涉及的相关配套设施按照规划部门出具的《青神县住房和城乡规划建设局规划意见书》执行。
(八)确定竞得人后,竞得人在出让现场与出让人签订《国有建设用地使用权成交确认书》。委托他人代签的,应提交法人代表人亲笔签名并盖章的授权委托书。《国有建设用地使用权成交确认书》对出让人和竞得人具有法律效力。出让人改变出让结果的,或者竞得人放弃竞得宗地的,应当承担法律责任。竞得人在签订完《国有建设用地使用权拍卖成交确认书》与《国有建设用地使用权出让合同》后,不得更改竞得人与受让人的名称。
(九)竞得人交纳的竞买保证金,在成交后转作竞得人竞得地块的定金。未竞得人交纳的竞买保证金,在出让活动结束后5个工作日内予以退还,不计利息。
(十)有下列情形之一的,出让人应当在拍卖出让开始前终止拍卖出让活动,并通知竞买人:
1、竞买人串通损害国家利益、社会利益或他人合法利益的;
2、拍卖出让工作人员私下接触竞买人,足以影响拍卖出让活动公正性的;
3、应当依法终止拍卖出让活动的其它情形。
(十一)竞得人有下列行为之一的,视为违约,出让人可取消其竞得人资格,竞买保证金不予退还:
1、竞得人逾期或拒绝签订《国有建设用地使用权拍卖成交确认书》的;
2、竞得人逾期或拒绝签订《国有建设用地使用权出让合同》的;
(十二)竞买人私下串通损害国家利益、社会利益或他人合法利益的,经查实,将取消其竞买资格,并且三年内不得参与本局举行的国有土地使用权拍卖活动。
(十三)付款方式:
1、拍卖成交后保证金抵交土地价款,拍卖成交价即为该宗地块的总地价。
2、交易服务费
土地交易费在拍卖成交后5个工作日内按《四川省物价局、四川省国土资源厅关于重新制定地(矿)产交易服务收费的通知》(川价发〔2006〕229号)、眉价综(2007)30号规定,竞得人按以下收费标准缴纳相应的土地交易服务费:
档次 |
拍卖金额 |
费率 |
1 |
100万元以下 |
3.5% |
2 |
100-500万元 |
3.0% |
3 |
500-1000万元 |
2.5% |
4 |
1000-5000万元 |
1.5% |
5 |
5000-10000万元 |
1.0 % |
6 |
10000-100000万元 |
0.5% |
7 |
100000万元以上 |
0.1% |
注:以上标准按差额定律累计进行计算。
该宗土地的测绘费、评估费,由竞得人另行缴纳。
(十四)竞得人与出让人签订《国有建设用地使用权出让合同》后,竞买保证金抵交土地价款,并在该宗地成交后3个月内缴清全部土地成交总价款。受让人逾期不签订合同的,出让人终止供地、不退还定金。
(十五 )拍卖出让不成交的,应当按规定由出让人重新组织出让。
(十六)参加拍卖出让活动的人员,应遵守现场的纪律,服从管理人员的管理。
十五、出让人对本《须知》有解释权。未尽事宜依照《招标拍卖挂牌出让国有土地使用权规范》办理。
以上条款请竞买人认真仔细阅读本《国有建设用地使用权拍卖出让须知》,一经申请并成功交纳保证金即表明竞买人获悉并同意执行本《国有建设用地使用权拍卖出让须知》的规定。
二〇一七年十一月十日
第三章规划意见书及红线图




第四章国有建设用地使用权竞买申请格式
眉山市公共资源交易中心青神县分中心:
经认真审阅编号为 MSQ2017- 号地块的拍卖出让文件,我方完全接受并愿意遵守青神县国土资源局国有建设用地使用权拍卖出让文件中的规定和要求,对所有文件均无异议。
我方现正式申请参加你中心于年月日时在眉山市公共资源交易中心青神县分中心交易大厅(青衣广场旁财富中心3号楼4楼)举行的MSQ2017- 号地块国有建设用地使用权拍卖出让活动。
我方愿意按拍卖出让文件规定,交纳竞买保证金,人民币
整(¥元)
若能竞得该地块,我方保证按照青神县国土资源局国有建设用地使用权拍卖出让文件的规定和要求履行全部义务。
若我方在国有建设用地使用权拍卖出让活动中,出现不能按时签署有关法律文书、不按期付款或有其他违约行为,我方愿意承担全部法律责任,并赔偿由此产生的损失。
特此申请和承诺。
附件:;
;
申请人:(签字并加盖公章):
联 系 电 话:
年 月日
委托人 |
受托人 |
姓 名 |
? |
姓 名 |
? |
性 别 |
? |
性 别 |
? |
出生日期 |
? |
出生日期 |
? |
证件号码 |
? |
证件号码 |
? |
本人授权(受托人)代表本人参加年月日在眉山市公共资源交易中心青神县分中心交易交易大厅(青衣广场旁财富中心三号楼四楼)举行的MSQ2017- 号地块国有建设用地使用权拍卖出让活动等事宜,代表本人签订《拍卖成交确认书》。 受托人在该地块拍卖出让活动中所做出的承诺、签署的文件,本人均予以认可,并承担由此产生的法律后果。
委托人(签名): 年月日 |
备注 |
兹证明本委托书确系本单位法定代表人亲自签署。委托人在该地块拍卖出让活动中所做出的承诺、签署的文件,本公司均予以认可,并承担由此产生的法律后果。 (单位公章): 年月日 |
| ? |
? |
? |
? |
? |
:
你方提交的对号地块的竞买申请书及相关文件资料收悉。经审查,你方已按照规定交纳了竞买保证金,所提交文件资料符合我方本次拍卖出让文件的规定和要求,现确认你方具有参加本次国有建设用地使用权拍卖竞买资格。请持此《国有建设用地使用权竞买资格证》领取应价牌号,参加我方于年月日时在眉山市公共资源交易中心青神县分中心交易大厅(青衣广场旁财富中心三号楼四楼)举行的国有建设用地使用权拍卖活动。
年月日
甲方:
乙方:
自愿组成联合体,就参加青神县MSQ2017- 号国有建设用地使用权拍卖会的有关事宜,经双方协商一致达成以下协议:
一、
为联合体成员;
二、联合体竞得后,资产的受让人名称为:。
三、竞买保证金人民币整(¥ )暂由缴纳,若竞买成功自动抵交土地价款。
四、国有建设用地使用权竞得后,在向青神县国土资源局缴纳款项时,由大家对该国有土地使用权竞得款的缴纳承担连带责任。
五、利润分配和风险,由联合体成员另行约定。
六、未竞得该国有建设用地使用权,本协议自动废止。
七、本协议盖章后生效;一式份,联合体成员各份、眉山市公共资源交易中心青神县分中心一份,经联合体成员共同签字盖章后生效。
甲方(签字并盖章):乙方(签字并盖章):
年月 日
第五章 国有建设用地使用权
青公资地拍确() 号
2017年月日,在眉山市公共资源交易中心青神县分中心交易大厅举行的青神县MSQ2017- 号国有建设用地使用权拍卖活动中,(号牌)成功竞得青神县MSQ2017- 号国有建设用地使用权,面积为平方米, 准确面积以实测为准。现将有关事项确认如下:
该地块成交价为人民币元整(¥万元)。
竞得人所交纳的万元竞买保证金自动转为受让地块的定金。竞得人在签定本《拍卖成交确认书》后,10日内与出让人签订《国有建设用地使用权出让合同》,MSQ2017- 号地成交后3个月内必须缴纳清全部土地成交总价款。并付清全部交易费、设计费、勘察费、场地回填费,并领取《建设用地批准书》,凭《建设用地批准书》办理报建手续。在成交后3个月内向出让人缴清全部成交总价款(含土地竞买保证金)和税费。
若不按期签定《国有建设用地使用权出让合同》或不按期支付成交价款及交易服务费的,竞得人则构成违约。如违约,竞得人所交纳的竞买保证金不予退还并承担相应的法律责任,拍卖人可解除《拍卖成交确认书》,在征得委托人同意后收回标的再行拍卖或以其他方式出让。若再行拍卖的成交价格低于原成交价格的,原竞得人须补足差额并承担相应的法律责任。同时,竞得人须承担原拍卖中本人应支付的交易服务费。
本《拍卖成交确认书》一式四份,出让人、拍卖人、竞得人、委托人各执一份。
特此确认!
竞得人(或受托人):拍卖人:眉山市公共资源交易中心青神县分中心
联系电话:
年月日
第六章拍卖佣金支付协议(样本)
拍卖佣金支付协议
竟买人于年月日上午时分持号牌在眉山市公共资源交易中心青神县分中心开标室举行的拍卖活动中,通过公开竞价成功竞得青神县MSQ2017- 号国有建设用地使用权,成为竞得人。依照《中华人民
共和国拍卖法》《中华人民共和国合同法》及相关法律、法规的规定,就买受人支付拍卖佣金事宜达成以下协议:
一、竞得人按《拍卖文件》约定支付拍卖佣金,即 :
万元(拍卖成交价款)×%=元;
拍卖佣金合计人民币元整(¥元)。
二、竞得人应在拍卖成交后当日缴交全部拍卖佣金。
三、竞得人逾期或拒不交纳拍卖佣金的按《竞买须知》及《拍卖法》的相关规定执行。
四、竞得人同意在竞拍保证金中扣除佣金;
四、本协议一式二份,经签字盖章后生效,双方各执一份,具有同等法律效力。
竞得人:(或受托人)拍卖人: 眉山市公共资源交易中心青神县分中心
联系电话:联系电话:
年月日年月日
第七章国有建设用地使用权出让合同
(样本)
电子监管号:/
国有建设用地使用权出让合同
中华人民共和国国土资源部
中华人民共和国国家工商行政管理总局
|
|
合同编号: 1202-2015-
国有建设用地使用权出让合同
本合同双方当事人:
出让人:;
通讯地址:;
邮政编码:;
电话:;
传真:;
开户银行:;
账号:。
受让人:;
通讯地址:;
邮政编码:;
电话:;
传真:;
开户银行:;
账号:。
第一章 总则
第一条根据《中华人民共和国物权法》、《中华人民共和国合同法》、《中华人民共和国土地管理法》、《中华人民共和国城市房地产管理法》等法律、有关行政法规及土地供应政策规定,双方本着平等、自愿、有偿、诚实信用的原则,订立本合同。
第二条出让土地的所有权属中华人民共和国,出让人根据法律的授权出让国有建设用地使用权,地下资源、埋藏物不属于国有建设用地使用权出让范围。
第三条受让人对依法取得的国有建设用地,在出让期限内享有占有、使用、收益和依法处置的权利,有权利用该土地依法建造建筑物、构筑物及其附属设施。
第二章 出让土地的交付与出让价款的缴纳
第四条本合同项下出让宗地编号为,宗地总面积大写平方米(小写平方米),其中出让宗地面积为大写平方米(小写平方米)。
本合同项下的出让宗地坐落于。
本合同项下出让宗地的平面界址为
;出让宗地的平面界址图见附件1。
本合同项下出让宗地的竖向界限以为上界限,以为下界限,高差为米。出让宗地竖向界限见附件2。
出让宗地空间范围是以上述界址点所构成的垂直面和上、下界限高程平面封闭形成的空间范围。
第五条本合同项下出让宗地的用途为。
第六条出让人同意在年月日前将出让宗地交付给受让人,出让人同意在交付土地时该宗地应达到本条第项规定的土地条件:
(一)场地平整达到 ;
周围基础设施达到 ;
(二)现状土地条件。
第七条本合同项下的国有建设用地使用权出让年期为年,按本合同第六条约定的交付土地之日起算;原划拨(承租)国有建设用地使用权补办出让手续的,出让年期自合同签订之日起算。
第八条本合同项下宗地的国有建设用地使用权出让价款为人民币大写元 (小写元),每平方米人民币大写元(小写元)。
第九条本合同项下宗地的定金为人民币大写元(小写元),定金抵作土地出让价款。
第十条受让人同意按照本条第一款第项的规定向出让人支付国有建设用地使用权出让价款:
(一)本合同签订之日起日内,一次性付清国有建设用地使用权出让价款;
(二)按以下时间和金额分期向出让人支付国有建设用地使用权出让价款。
分期支付国有建设用地使用权出让价款的,受让人在支付第二期及以后各期国有建设用地使用权出让价款时,同意按照支付第一期土地出让价款之日中国人民银行公布的贷款利率,向出让人支付利息。
第十一条受让人应在按本合同约定付清本宗地全部出让价款后,持本合同和出让价款缴纳凭证等相关证明材料,申请出让国有建设用地使用权登记。
第三章土地开发建设与利用
第十二条受让人同意本合同项下宗地开发投资强度按本条第项规定执行:
(一)本合同项下宗地用于工业项目建设,受让人同意本合同项下宗地的项目固定资产总投资不低于经批准或登记备案的金额人民币大写万元(小写万元),投资强度不低于每平方米人民币大写元(小写元)。本合同项下宗地建设项目的固定资产总投资包括建筑物、构筑物及其附属设施、设备投资和出让价款等。
(二)本合同项下宗地用于非工业项目建设,受让人承诺本合同项下宗地的开发投资总额不低于人民币大写万元(小写万元)。
第十三条受让人在本合同项下宗地范围内新建建筑物、构筑物及其附属设施的,应符合市(县)政府规划管理部门确定的出让宗地规划条件(见附件3)。其中:
主体建筑物性质;
附属建筑物性质;
建筑总面积平方米;
建筑容积率不高于不低于;
建筑限高;
建筑密度不高于不低于;
绿地率不高于不低于;
其他土地利用要求。
第十四条受让人同意本合同项下宗地建设配套按本条第
项规定执行:
(一)本合同项下宗地用于工业项目建设,根据规划部门确定的规划设计条件,本合同受让宗地范围内用于企业内部行政办公及生活服务设施的占地面积不超过受让宗地面积的%,即不超过平方米,建筑面积不超过平方米。受让人同意不在受让宗地范围内建造成套住宅、专家楼、宾馆、招待所和培训中心等非生产性设施;
(二)本合同项下宗地用于住宅项目建设,根据规划建设管理部门确定的规划建设条件,本合同受让宗地范围内住宅建设总套数不少于套。其中,套型建筑面积90平方米以下住房套数不少于套,住宅建设套型要求为。本合同项下宗地范围内套型建筑面积90平方米以下住房面积占宗地开发建设总面积的比例不低于%。本合同项下宗地范围内配套建设的经济适用住房、廉租住房等政府保障性住房,受让人同意建成后按本项下第种方式履行:
1.移交给政府;
2.由政府回购;
3.按政府经济适用住房建设和销售管理的有关规定执行;
4.。
第十五条受让人同意在本合同项下宗地范围内同步修建下列工程配套项目,并在建成后无偿移交给政府:
第十六条受让人同意本合同项下宗地建设项目在年
月日之前开工,在年月日之前竣工。
受让人不能按期开工,应提前30日向出让人提出延建申请,经出让人同意延建的,其项目竣工时间相应顺延,但延建期限不得超过一年。
第十七条受让人在本合同项下宗地内进行建设时,有关用水、用气、污水及其他设施与宗地外主管线、用电变电站接口和引入工程,应按有关规定办理。
受让人同意政府为公用事业需要而敷设的各种管道与管线进出、通过、穿越受让宗地,但由此影响受让宗地使用功能的,政府或公用事业营建主体应当给予合理补偿。
第十八条受让人应当按照本合同约定的土地用途、容积率利用土地,不得擅自改变。在出让期限内,需要改变本合同约定的土地用途的,双方同意按照本条第项规定办理:
(一)由出让人有偿收回建设用地使用权;
(二)依法办理改变土地用途批准手续,签订国有建设用地使用权出让合同变更协议或者重新签订国有建设用地使用权出让合同,由受让人按照批准改变时新土地用途下建设用地使用权评估市场价格与原土地用途下建设用地使用权评估市场价格的差额补缴国有建设用地使用权出让价款,办理土地变更登记。
第十九条本合同项下宗地在使用期限内,政府保留对本合同项下宗地的规划调整权,原规划如有修改,该宗地已有的建筑物不受影响,但在使用期限内该宗地建筑物、构筑物及其附属设施改建、翻建、重建,或者期限届满申请续期时,必须按届时有效的规划执行。
第二十条 对受让人依法使用的国有建设用地使用权,在本合同约定的使用年限届满前,出让人不得收回;在特殊情况下,根据社会公共利益需要提前收回国有建设用地使用权的,出让人应当依照法定程序报批,并根据收回时地上建筑物、构筑物及其附属设施的价值和剩余年期国有建设用地使用权的评估市场价格及经评估认定的直接损失给予土地使用者补偿。
第四章国有建设用地使用权转让、出租、抵押
第二十一条受让人按照本合同约定支付全部国有建设用地使用权出让价款,领取国有土地使用证后,有权将本合同项下的全部或部分国有建设用地使用权转让、出租、抵押。首次转让的,应当符合本条第项规定的条件:
(一)按照本合同约定进行投资开发,完成开发投资总额的百分之二十五以上;
(二)按照本合同约定进行投资开发,已形成工业用地或其他建设用地条件。
第二十二条国有建设用地使用权的转让、出租及抵押合同,不得违背国家法律、法规规定和本合同约定。
第二十三条国有建设用地使用权全部或部分转让后,本合同和土地登记文件中载明的权利、义务随之转移,国有建设用地使用权的使用年限为本合同约定的使用年限减去已经使用年限后的剩余年限。
本合同项下的全部或部分国有建设用地使用权出租后,本合同和土地登记文件中载明的权利、义务仍由受让人承担。
第二十四条国有建设用地使用权转让、抵押的,转让、抵押双方应持本合同和相应的转让、抵押合同及国有土地使用证,到国土资源管理部门申请办理土地变更登记。
第五章 期限届满
第二十五条本合同约定的使用年限届满,土地使用者需要继续使用本合同项下宗地的,应当至迟于届满前一年向出让人提交续期申请书,除根据社会公共利益需要收回本合同项下宗地的,出让人应当予以批准。
住宅建设用地使用权期限届满的,自动续期。
出让人同意续期的,土地使用者应当依法办理出让、租赁等有偿用地手续,重新签订出让、租赁等土地有偿使用合同,支付土地出让价款、租金等土地有偿使用费。
第二十六条土地出让期限届满,土地使用者申请续期,因社会公共利益需要未获批准的,土地使用者应当交回国有土地使用证,并依照规定办理国有建设用地使用权注销登记,国有建设用地使用权由出让人无偿收回。出让人和土地使用者同意本合同项下宗地上的建筑物、构筑物及其附属设施,按本条第项约定履行:
(一)由出让人收回地上建筑物、构筑物及其附属设施,并根据收回时地上建筑物、构筑物及其附属设施的残余价值,给予土地使用者相应补偿;
(二)由出让人无偿收回地上建筑物、构筑物及其附属设施。
第二十七条土地出让期限届满,土地使用者没有申请续期的,土地使用者应当交回国有土地使用证,并依照规定办理国有建设用地使用权注销登记,国有建设用地使用权由出让人无偿收回。本合同项下宗地上的建筑物、构筑物及其附属设施,由出让人无偿收回,土地使用者应当保持地上建筑物、构筑物及其附属设施的正常使用功能,不得人为破坏。地上建筑物、构筑物及其附属设施失去正常使用功能的,出让人可要求土地使用者移动或拆除地上建筑物、构筑物及其附属设施,恢复场地平整。
第六章 不可抗力
第二十八条 合同双方当事人任何一方由于不可抗力原因造成的本合同部分或全部不能履行,可以免除责任,但应在条件允许下采取一切必要的补救措施以减少因不可抗力造成的损失。当事人迟延履行期间发生的不可抗力,不具有免责效力。
第二十九条 遇有不可抗力的一方,应在7日内将不可抗力情况以信函、电报、传真等书面形式通知另一方,并在不可抗力发生后15日内,向另一方提交本合同部分或全部不能履行或需要延期履行的报告及证明。
第七章 违约责任
第三十条受让人应当按照本合同约定,按时支付国有建设用地使用权出让价款。受让人不能按时支付国有建设用地使用权出让价款的,自滞纳之日起,每日按迟延支付款项的‰向出让人缴纳违约金,延期付款超过60日,经出让人催交后仍不能支付国有建设用地使用权出让价款的,出让人有权解除合同,受让人无权要求返还定金,出让人并可请求受让人赔偿损失。
第三十一条 受让人因自身原因终止该项目投资建设,向出让人提出终止履行本合同并请求退还土地的,出让人报经原批准土地出让方案的人民政府批准后,分别按以下约定,退还除本合同约定的定金以外的全部或部分国有建设用地使用权出让价款(不计利息),收回国有建设用地使用权,该宗地范围内已建的建筑物、构筑物及其附属设施可不予补偿,出让人还可要求受让人清除已建建筑物、构筑物及其附属设施,恢复场地平整;但出让人愿意继续利用该宗地范围内已建的建筑物、构筑物及其附属设施的,应给予受让人一定补偿:
(一)受让人在本合同约定的开工建设日期届满一年前不少于60日向出让人提出申请的,出让人在扣除定金后退还受让人已支付的国有建设用地使用权出让价款;
(二)受让人在本合同约定的开工建设日期超过一年但未满二年,并在届满二年前不少于60日向出让人提出申请的,出让人应在扣除本合同约定的定金,并按照规定征收土地闲置费后,将剩余的已付国有建设用地使用权出让价款退还受让人。
第三十二条受让人造成土地闲置,闲置满一年不满两年的,应依法缴纳土地闲置费;土地闲置满两年且未开工建设的,出让人有权无偿收回国有建设用地使用权。
第三十三条 受让人未能按照本合同约定日期或同意延建所另行约定日期开工建设的,每延期一日,应向出让人支付相当于国有建设用地使用权出让价款总额‰的违约金,出让人有权要求受让人继续履约。
受让人未能按照本合同约定日期或同意延建所另行约定日期竣工的,每延期一日,应向出让人支付相当于国有建设用地使用权出让价款总额‰的违约金。
第三十四条 项目固定资产总投资、投资强度和开发投资总额未达到本合同约定标准的,出让人可以按照实际差额部分占约定投资总额和投资强度指标的比例,要求受让人支付相当于同比例国有建设用地使用权出让价款的违约金,并可要求受让人继续履约。
第三十五条 本合同项下宗地建筑容积率、建筑密度等任何一项指标低于本合同约定的最低标准的,出让人可以按照实际差额部分占约定最低标准的比例,要求受让人支付相当于同比例国有建设用地使用权出让价款的违约金,并有权要求受让人继续履行本合同;建筑容积率、建筑密度等任何一项指标高于本合同约定最高标准的,出让人有权收回高于约定的最高标准的面积部分,有权按照实际差额部分占约定标准的比例,要求受让人支付相当于同比例国有建设用地使用权出让价款的违约金。
第三十六条工业建设项目的绿地率、企业内部行政办公及生活服务设施用地所占比例、企业内部行政办公及生活服务设施建筑面积等任何一项指标超过本合同约定标准的,受让人应当向出让人支付相当于宗地出让价款‰的违约金,并自行拆除相应的绿化和建筑设施。
第三十七条受让人按本合同约定支付国有建设用地使用权出让价款的,出让人必须按照本合同约定按时交付出让土地。由于出让人未按时提供出让土地而致使受让人本合同项下宗地占有延期的,每延期一日,出让人应当按受让人已经支付的国有建设用地使用权出让价款的‰向受让人给付违约金,土地使用年期自实际交付土地之日起算。出让人延期交付土地超过60日,经受让人催交后仍不能交付土地的,受让人有权解除合同,出让人应当双倍返还定金,并退还已经支付国有建设用地使用权出让价款的其余部分,受让人并可请求出让人赔偿损失。
第三十八条出让人未能按期交付土地或交付的土地未能达到本合同约定的土地条件或单方改变土地使用条件的,受让人有权要求出让人按照规定的条件履行义务,并且赔偿延误履行而给受让人造成的直接损失。土地使用年期自达到约定的土地条件之日起算。
第八章 适用法律及争议解决
第三十九条本合同订立、效力、解释、履行及争议的解决,适用中华人民共和国法律。
第四十条因履行本合同发生争议,由争议双方协商解决,协商不成的,按本条第项约定的方式解决:
(一)提交仲裁委员会仲裁;
(二)依法向人民法院起诉。
第九章 附 则
第四十一条 本合同项下宗地出让方案业经人民政府批准,本合同自双方签订之日起生效。
第四十二条本合同双方当事人均保证本合同中所填写的姓名、通讯地址、电话、传真、开户银行、代理人等内容的真实有效,一方的信息如有变更,应于变更之日起15日内以书面形式告知对方,否则由此引起的无法及时告知的责任由信息变更方承担。
第四十三条本合同和附件共页整,以中文书写为准。
第四十四条本合同的价款、金额、面积等项应当同时以大、小写表示,大小写数额应当一致,不一致的,以大写为准。
第四十五条本合同未尽事宜,可由双方约定后作为合同附件,与本合同具有同等法律效力。
第四十六条本合同一式份,出让人、受让人各执份,具有同等法律效力。
出让人(章):受让人(章):
法定代表人(委托代理人)法定代表人(委托代理人):
(签字):(签字):
年月日